辉锦电子代理矽诺微 : MIX2002 2.5W单通道AB类功放ic 可替代SC8002 LM487
商品详情
描述: MIX2002是一颗单通道AB类音频功率放大器。在5V电 源供电,THD+N=10%,4欧姆负载上可以输出2.5W 的功率。 MIX2002优异的噪声和THD指标可以提供高品质的音 频信号放大。极少的外围元件就能提供芯片稳定工作, 大大减少了PCB面积并降低成本。 MIX2002具有关断功能,极大的延长系统的待机时间。 过热保护功能增强系统的可靠性。POP声抑制功能改 善了系统的听觉感受,同时简化系统调试。 MIX2002提供SOP8封装
2、特性
输出功率:-2.5W (VDD=5.0V, RL =4Ω,THD+N=10%)
工作电压 : 2.5V to 5.5V
低失真和低噪声
开机POP声抑制功能
关机电流小于1uA
过热保护功能
3、应用
便携式DVD
笔记本电脑
插卡音箱 / USB音箱
液晶电视 / 液晶显示器
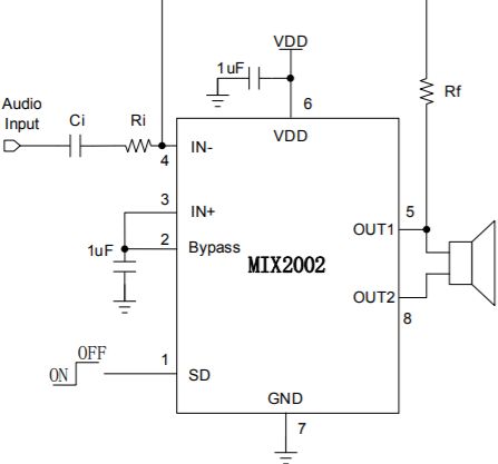
4、管脚描述
管脚 | 符号 | I/O | 描述 |
1 | SD | I | 系统关断控制(高电平关机,低电平工作) |
2 | BYPASS I | I | 参考电压 |
3 | IN+ | I | 音频正输入端 |
4 | IN- | I | 音频负输入端 |
5 | OUT1 | O | 音频输入端1 |
6 | VDD | 电源 | |
7 | GND | 地 | |
8 | OUT2 | O | 音频输入端口2 |
| MIX2002 | 矽诺微 | SOP8 | AB类音频功放 |
| MIX2071 | 矽诺微 | SOP8 | AB类音频功放 |
| MIX2908 | 矽诺微 | ESOP16 | D类内置升压功放 |
| MIX3902 | 矽诺微 | TSSOP24 | D类内置升压功放 |
| MIX3903 | 矽诺微 | ESOP16 | D类内置升压功放 |
| MIX2037 | 矽诺微 | SOP8 | D类音频功放 |
| MIX2052 | 矽诺微 | SOP8 | D类音频功放 |
| MIX2606 | 矽诺微 | ESOP10 | D类音频功放 |
| MIX3001 | 矽诺微 | SOP16 | D类音频功放 |
| MIX3006 | 矽诺微 | SOP16 | D类音频功放 |
| MIX3007 | 矽诺微 | SOP16 | D类音频功放 |
| MIX3007 | 矽诺微 | ESOP16 | D类音频功放 |
| MIX3015A | 矽诺微 | SOP16 | D类音频功放 |
| MIX3022 | 矽诺微 | SOP8 | D类音频功放 |
| MIX3605 | 矽诺微 | ESOP16 | D类音频功放 |
| MIX380 | 矽诺微 | ESOP16 | D类音频功放 |
| MIX2901 | 矽诺微 | SOP16 | F类内置升压功放 |
| MIX2902 | 矽诺微 | ESOP16 | F类内置升压功放 |
| MIX2909 | 矽诺微 | ESOP8 | F类内置升压功放 |
| MIX2910 | 矽诺微 | ESOP8 | F类内置升压功放 |
| MIX2915 | 矽诺微 | ESOP16 | F类内置升压功放 |
| MIX3901 | 矽诺微 | TSSOP24 | F类内置升压功放 |
| MIX3906 | 矽诺微 | ESOP16 | F类内置升压功放 |
| MIX2008 | 矽诺微 | SOP8 | F类音频功放 |
| MIX2015A | 矽诺微 | ESOP8 | F类音频功放 |
| MIX2018A | 矽诺微 | ESOP8 | F类音频功放 |
| MIX2029 | 矽诺微 | ESOP8 | F类音频功放 |
| MIX2051 | 矽诺微 | ESOP8 | F类音频功放 |
| MIX2807 | 矽诺微 | ESOP8 | F类音频功放 |
| MIX2808A | 矽诺微 | ESOP8 | F类音频功放 |
| MIX3018 | 矽诺微 | SOP16 | F类音频功放 |
| MIX3805 | 矽诺微 | ESOP8 | F类音频功放 |
| MIX6001 | 矽诺微 | ESOP8 | 电源管理芯片 |
| MIX6003 | 矽诺微 | SOT23-6 | 电源管理芯片 |
| MIX6201 | 矽诺微 | SOT23-6 | 电源管理芯片 |
部分产品可以免费提供样品,具体价格来电咨询会详细报价




