禾润一级代理:HT862 内置自适应升压/AGC/限温功能 7W单声道智能音频功率放大器
商品详情
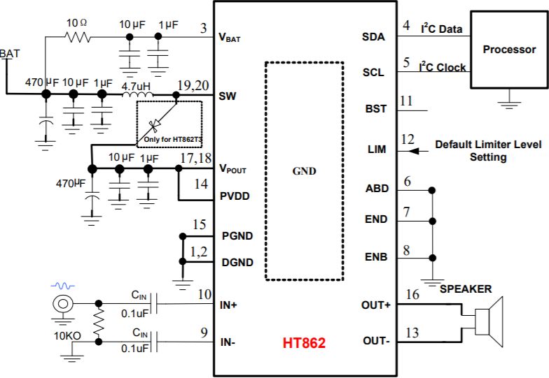
HT862是一款内置自适应升压/AGC/限温功能的单声道智能音频功率放大器。由锂电池供电升压至7.85V时, 4Ω负载条件下,能连续输出7W功率(1% THD+N)。
HT862内置的自适应升压可提供5.45V, 6.45V, 7.45V, 7.85V四种输出电压选择,以满足不同的输出功率需求。另外,该升压还具有自适应功能,小音乐信号时不升压,可大幅提高系统效率,延长电池续航时间。
HT862内置了丰富的自动增益控制(AGC)功能,包括限幅(Limiter)和电池跟踪(Battery Tracking)功能。限幅功能开启后,即使输入信号很大,音乐输出也能被限制在指定的功率和THD+N之内;电池跟踪功能开启后,当电池电压低于设定值,HT862能随电池电压降低而逐步减小增益以限制电池电流,此举能大幅延长电池续航时间,并且能防止破音和过大的电流需求,降低电池在低电量时提前进入锁死状态的风险。
HT862还具有自动限温控制(TFB)功能,在高功率输出、高环境温度等情况下导致芯片片内温度较高时,芯片能自动降低系统增益,避免芯片进入过温关断保护模式,在保证音乐品质的前提下显著提升音乐峰值功率。
HT862可在多种模式下自由切换,以满足更多的系统应用需求:升压+D类,升压+AB类,单独D类,单独AB类。
HT862支持硬件控制模式和I2C控制模式。在I2C控制模式下,提供了丰富的功能和参数配置。
此外,HT862内部集成免滤波器调制技术,能够直接驱动扬声器,内置的关断功能使待机电流最小化,还集成了输出端过流保护、片内过温保护和电源欠压异常保护等功能。
芯片料号 | 升压方式 | 可选升压值 |
HT862B3 | 同步升压 | 5.45V, 6.45V, 7.45V |
HT862T3 | 非同步升压 | 5.45V, 6.45V, 7.45V, 7.85V |
优势特点:
具有电池跟踪和限幅功能的自动增益控制(AGC)
- 电池跟踪(Battery Tracking)功能:电池电压较低时,自动减小系统增益,延长电池续航时间
- 限幅(Limiter)功能:自由选择音频限制幅度,使输出音频信号限制在固定失真水平内
内置自适应升压
- 小音乐信号时不升压,可大幅提高系统效率,延长电池续航时间
内置自动限温控制功能
-特别适用于升压7.85V+D类,升压+AB类状态下及环境温度较高的情况,显著提升音乐峰值功率
静态电流:4.0mA, 3.6V
效率:88%(VBAT = 4.2V, RL = 4Ω+22uH, Po = 0.6W)
THD+N:0.02%(VBAT = 3.6V, RL = 4Ω+22uH, Po = 0.5W, Class D)
灵活配置:可选择硬件或I2C控制模式
电源
-升压输入VBAT:2.8V至5.0V
-升压输出VPOUT多种选择:5.45V, 6.45V, 7.45V, 7.85V
输出功率
3.4 W (VBAT=4.2V, VPOUT = 5.45V, RL=4Ω, THD+N=1%)
4.7 W (VBAT=4.2V, VPOUT = 6.45V, RL=4Ω, THD+N=1%)
6.2 W (VBAT=4.2V, VPOUT = 7.45V, RL=4Ω, THD+N=1%)
7.0 W (VBAT=4.2V, VPOUT = 7.85V, RL=4Ω, THD+N=1%)
二种增益选择:25dB, 30dB; I2C控制模式下最大支持80阶音量调节
多种模式可选:升压+D类,升压+AB类,单独D类,单独AB类
保护功能:过流/过热/欠压异常保护功能
无铅无卤封装,TSSOP20L-PP
应用领域:蓝牙音箱/Wi-Fi音箱 便携式音箱 2.1声道小音箱・拉杆音箱iphone/ipod/ipod docking MP4, 导航仪 平板电脑,笔记本电脑 智能手机 小尺寸LCD电视/监视器 便携式游戏机
典型应用:


| HT511 | 禾润 | TSSOP2P QFN20 | 数字功放 |
| HT560 | 禾润 | QFN36 | 数字功放 |
| HT5010 | 禾润 | MSOP10 | DAC转换器 |
| HT317 | 禾润 | TSSOP28-PP | 10W模拟输入功放 |
| HT318 | 禾润 | QFN36N TSSOP28-P | 10W模拟输入功放 |
| HT3621 | 禾润 | TSSOP28P | 10W模拟输入功放 |
| HT360 | 禾润 | SSOP10-PP | 10W模拟输入功放 |
| HT368 | 禾润 | TSSSOP20-P | 10W模拟输入功放 |
| HT350 | 禾润 | SSOP10-PP | 10W模拟输入功放 |
| HT876 | 禾润 | TSSS2020-PP | 1-10W音频功放 |
| HT863 | 禾润 | SOP8-PP | 1-10W音频功放 |
| HT8693 | 禾润 | SOP8-PP | 1-10W音频功放 |
| HT8696 | 禾润 | SOP16PP | 1-10W音频功放 |
| HT8697 | 禾润 | TSSOP20PP | 1-10W音频功放 |
| HT6681 | 禾润 | SOP8SOP8-PP DFN8 | 1-10W音频功放 |
| HT6872 | 禾润 | SOP8 | 1-10W音频功放 |
| HT6828 | 禾润 | SOP16 | 1-10W音频功放 |
| HT6879 | 禾润 | MSOP10 | 1-10W音频功放 |
| HT6873 | 禾润 | SOP8-PP | 1-10W音频功放 |
| HT6818 | 禾润 | TSSOP20-PP | 1-10W音频功放 |
| HT6819 | 禾润 | SOP16 | 1-10W音频功放 |
| HT7876 | 禾润 | QFN40 | 内置升压音频功放 |
| HT8789 | 禾润 | TSSOP24-PP | 内置升压音频功放 |
| HT8787B | 禾润 | TSSOP20-PP | 内置升压音频功放 |
| HT878T | 禾润 | Tssop24-PP | 内置升压音频功放 |
| HT8310 | 禾润 | SOP16-PP QFN16 | 内置升压音频功放 |
| HT8311 | 禾润 | SOP10-PP | 内置升压音频功放 |
| HT8320 | 禾润 | TSSOP24-PP | 内置升压音频功放 |
| HT862 | 禾润 | Tssop20-PP | 内置升压音频功放 |
| HT862L | 禾润 | Tssop20-PP | 内置升压音频功放 |
| HT868 | 禾润 | Tssop28-PP | 内置升压音频功放 |
| HT8699R | 禾润 | SOP16-PP | 内置升压音频功放 |
| HT8698 | 禾润 | Tssop20-PP | 内置升压音频功放 |
| HT8691 | 禾润 | SOP8-PP | 内置升压音频功放 |
| HT8691R | 禾润 | SOP8-PP | 内置升压音频功放 |
| HT8692 | 禾润 | SOP16-PP | 内置升压音频功放 |
| HT6809 | 禾润 | TSSOP20,QFN20 | 耳放 |
| HT4832 | 禾润 | QFN16 | 耳放 |
| HT97180 | 禾润 | QFN16 | 耳放 |
| HT97220 | 禾润 | QFN16 | 耳放 |
| HT97230 | 禾润 | QFN24 | 耳放 |
| HT7178 | 禾润 | DFN20 | 升压转换器 |
| HT7167 | 禾润 | DFN20 | 升压转换器 |
| HT7166 | 禾润 | SOP8-PP | 升压转换器 |
| HT71678 | 禾润 | DFN20 | 升压转换器 |
| HT8905 | 禾润 | SOP8-PP | 升压转换器 |
| HT4182 | 禾润 | SOP8-PP | 5V输入高效同步升压型1.2A双节锂电池充电器 |
| HT4183 | 禾润 | SOP8-PP | 5V输入高效同步升压型0.8A三节锂电池充电器 |
| HT4188 | 禾润 | QFN16 | 具有电量均衡功能5V输入高效同步升压型1.2A双节锂电池充电器 |
| HR4985 | 禾润 | QFN24 | 步进电机驱动芯片(步进/方向接口&串行接口) |
| HR4995 | 禾润 | QFN24 | 步进电机驱动芯片(步进/方向接口&串行接口) |
| HR4982 | 禾润 | HTSSOP24 | 步进电机驱动芯片(步进/方向接口&串行接口) |
| HR4988 | 禾润 | QFN28 | 步进电机驱动芯片(步进/方向接口&串行接口) |
| HR8825 | 禾润 | HTSSOP28 | 步进电机驱动芯片(步进/方向接口&串行接口) |
| HR8826 | 禾润 | HTSSOP28 | 步进电机驱动芯片(步进/方向接口&串行接口) |
| ATD5984 | 禾润 | QFN24 | 步进电机驱动芯片(步进/方向接口&串行接口) |
| ATD5988 | 禾润 | QFN28 | 步进电机驱动芯片(步进/方向接口&串行接口) |
| AT5989 | 禾润 | QFN36 | 步进电机驱动芯片(步进/方向接口&串行接口) |
| AT5999 | 禾润 | QFN36 | 步进电机驱动芯片(步进/方向接口&串行接口) |
| HR3988 | 禾润 | QFN36 eTQFP48 | 步进电机驱动芯片(并行接口) |
| HR8833 | 禾润 | HTSSOP16 QFN16(4*4) | 步进电机驱动芯片(并行接口) |
| HR2125 | 禾润 | DFN10 | 步进电机驱动芯片(并行接口) |
| AT8812 | 禾润 | HTSSOP28 | 步进电机驱动芯片(并行接口) |
| AT8812C | 禾润 | HTSSOP28 | 步进电机驱动芯片(并行接口) |
| AT8810 | 禾润 | DFN10 | 步进电机驱动芯片(并行接口) |
| AT8831T | 禾润 | HTSSOP28 | 步进电机驱动芯片(并行接口) |
| AT8813 | 禾润 | HTSSOP28 | 步进电机驱动芯片(并行接口) |
| AT8841 | 禾润 | HTSSOP28 | 步进电机驱动芯片(并行接口) |
| AT8833 | 禾润 | HTSSOP16 QFN16 | 步进电机驱动芯片(并行接口) |
| AT8548 | 禾润 | SSOP10 | 步进电机驱动芯片(并行接口) |
| AT8549 | 禾润 | SSOP10 | 步进电机驱动芯片(并行接口) |
| HR1124 | 禾润 | SOP8 | 有刷&无刷直流电机驱动芯片 |
| AT1124 | 禾润 | SOP8 | 有刷&无刷直流电机驱动芯片 |
| HR9110 | 禾润 | SOP8 | 有刷&无刷直流电机驱动芯片 |
| AT9110 | 禾润 | SOP8 | 有刷&无刷直流电机驱动芯片 |
| AT8221D | 禾润 | SOP8 | 有刷&无刷直流电机驱动芯片 |
| AT8837 | 禾润 | DFN8 | 有刷&无刷直流电机驱动芯片 |
| AT8637 | 禾润 | SOT23-6 | 有刷&无刷直流电机驱动芯片 |
| AT8637S | 禾润 | SOT23-6 | 有刷&无刷直流电机驱动芯片 |
| AT1106 | 禾润 | SOT23-6 | 有刷&无刷直流电机驱动芯片 |
| AT1106S | 禾润 | SOT23-6 | 有刷&无刷直流电机驱动芯片 |
| AT4950 | 禾润 | HSOP8 | 有刷&无刷直流电机驱动芯片 |
| AT8222 | 禾润 | HSOP8 | 有刷&无刷直流电机驱动芯片 |
| AT8870 | 禾润 | HSOP8 | 有刷&无刷直流电机驱动芯片 |
| AT8872 | 禾润 | HSOP8 | 有刷&无刷直流电机驱动芯片 |
| AT8326 | 禾润 | HSOP8 | 有刷&无刷直流电机驱动芯片 |
| AT8313 | 禾润 | QFN36 HTSSOP28 | 有刷&无刷直流电机驱动芯片 |
| AT4931 | 禾润 | QFN28 | 有刷&无刷直流电机驱动芯片 |
| AT8325 | 禾润 | QFN24 | 有刷&无刷直流电机驱动芯片 |
如需更多资料,请联系我!




