辉锦电子推出:CN3300-SOT23-6 PFM/升压型电池充电控制集成IC
商品详情
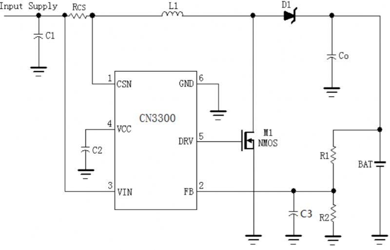
PFM 升压型电池充电控制集成电路 CN3300
概述:
CN3300是一款工作于4V到28V的PFM升压型电池 充电控制集成电路。 CN3300内部集成有基准电压 源,+5V电压调制单元,电感电流检测单元,电 池电压检测电路和片外N沟道MOSFET驱动电路 等,具有外部元件少,电路简单等优点。 当接通输入电源时,CN3300进入充电状态,控制 片外N沟道MOSFET导通,电感电流上升,当上升 到外部电流检测电阻设置的上限时,片外N沟道 MOSFET截止,电感电流下降,电感中的能量转 移到电池中。当电感电流下降到外部电流检测电 阻设置的下限时,片外N沟道MOSFET再次导通, 如此循环。电池电压通过电阻分压网络反馈到FB 管脚,当FB管脚电压达到1.205V(典型值)时,充电 过程结束,片外N沟道MOSFET保持截止状态。当 FB管脚电压下降到再充电阈值时,CN3300再次进 入充电状态。CN3300最高工作频率可达1MHz, 工作温度范围从-40℃到+85℃。
CN3300采用6管脚的SOT23封装。
优势特点:
输入电压范围:4V 到 28V
电感电流检测
电池电压监测
高达1MHz开关频率
自动再充电功能
高达25W输出功率
5V,5mA内部稳压器
工作温度范围:-40℃到85℃
6管脚SOT23封装
产品无铅,满足rohs指令要求,不含卤素
应用领域: 锂电池充电控制 磷酸铁锂电池充电控制 铅酸电池充电控制 独立充电器
胜翼供应如韵全系列充电芯片,如CN3706/CN3795/CN3765/CN3801/CN3300/CN3058/CN3058E/CN3705CN3722/CN3705/CN3052A/CN3052A/CN3153/CN3763/CN3762/CN3761/CN3306/CN3162/CN3791/CN3781/CN3163/CN3165等产品
| CN3304 | CN如韵 | SOP8 | 锂电池充电管理 |
| CN3303 | CN如韵 | SOP8 | 锂电池充电管理 |
| CN3302 | CN如韵 | SOP8 | 锂电池充电管理 |
| CN3795 | CN如韵 | SSOP10 | 锂电池充电管理 |
| CN3765 | CN如韵 | SSOP10 | 锂电池充电管理 |
| CN3152 | CN如韵 | SOP8/PP | 锂电池充电管理 |
| CN3791 | CN如韵 | SSOP10 | 锂电池充电管理 |
| CN3781 | CN如韵 | SSOP10 | 锂电池充电管理 |
| CN3163 | CN如韵 | SOP8/PP | 锂电池充电管理 |
| CN3162 | CN如韵 | SOP8/PP | 锂电池充电管理 |
| CN3300 | CN如韵 | SOT23-6 | 锂电池充电管理 |
| CN3306 | CN如韵 | TSSOP16 | 锂电池充电管理 |
| CN3761 | CN如韵 | SSOP10 | 锂电池充电管理 |
| CN3762 | CN如韵 | SSOP10 | 锂电池充电管理 |
| CN3763 | CN如韵 | SSOP10 | 锂电池充电管理 |
| CN3052A | CN如韵 | SOP8/PP | 锂电池充电管理 |
| CN3153 | CN如韵 | SOP8/PP | 锂电池充电管理 |
| CN3153B | CN如韵 | SOP8 | 锂电池充电管理 |
| CN3062 | CN如韵 | SOP8/PP | 锂电池充电管理 |
| CN3063 | CN如韵 | SOP8/PP | 锂电池充电管理 |
| CN3065 | CN如韵 | DFN8 | 锂电池充电管理 |
| CN3066 | CN如韵 | DFN8 | 锂电池充电管理 |
| CN3066B | CN如韵 | DFN8 | 锂电池充电管理 |
| CN3702 | CN如韵 | TSSOP16 | 锂电池充电管理 |
| CN3703 | CN如韵 | TSSOP16 | 锂电池充电管理 |
| CN3704 | CN如韵 | TSSOP16 | 锂电池充电管理 |
| CN3705 | CN如韵 | TSSOP16 | 锂电池充电管理 |
| CN3722 | CN如韵 | TSSOP16 | 锂电池充电管理 |
| CN3130 | CN如韵 | SOT23-6 | 纽扣电池充电管理 |
| CN3768 | CN如韵 | SOP8 | 铅酸池充电管理 |
| CN3767 | CN如韵 | SSOP10 | 铅酸池充电管理 |
| CN3300 | CN如韵 | SOT23-6 | 铅酸池充电管理 |
| CN3717 | CN如韵 | TSSOP16 | 铅酸池充电管理 |
| CN3158 | CN如韵 | SOP8/PP | 磷酸铁锂电池充电管理 |
| CN3795 | CN如韵 | SSOP10 | 磷酸铁锂电池充电管理 |
| CN3306 | CN如韵 | TSSOP16 | 磷酸铁锂电池充电管理 |
| CN3765 | CN如韵 | SSOP10 | 磷酸铁锂电池充电管理 |
| CN3300 | CN如韵 | SOT23-6 | 磷酸铁锂电池充电管理 |
| CN3801 | CN如韵 | SOT23-6 | 磷酸铁锂电池充电管理 |
| CN3058E | CN如韵 | SOP8/PP | 磷酸铁锂电池充电管理 |
| CN3059 | CN如韵 | DFN8 | 磷酸铁锂电池充电管理 |
| CN3705 | CN如韵 | TSSOP16 | 磷酸铁锂电池充电管理 |
| CN3722 | CN如韵 | TSSOP16 | 磷酸铁锂电池充电管理 |




